您当前的位置 :首页>>阿克陶新闻中心>>阿克陶行业动态

联系我们Contact Us

深圳市永捷迅科技有限公司

电话:0755- 23726506

          0755- 23014364

邮箱:sz@yjxunpcb.com

网址:www.yjxunpcb.com

深圳工厂地址:深圳市宝安区沙井帝堂路蓝天科技产业园9栋

江西工厂地址:江西省吉安市遂川县云岭工业区D栋

阿克陶科普 | PCB(印制电路板)到底是什么?

2022-10-08
24336次

PCB( Printed Circuit Board),中文名称为印制阿克陶电路板,又称印刷阿克陶线路板,是重要的电子部件,是电子元器件的支撑体,是电子元器件电气连接的载体。由于它是采用电子印刷术制作的,故被称为“印刷”阿克陶电路板

其主要功能是使各种电子元器组件通过电路进行连接,起到导通和传输的作用,是电子产品的关键电子互连件。几乎每种电子设备都离不开印制电路板,因为其提供各种电子元器件固定装配的机械支撑、实现其间的布线和电气连接或电绝缘、提供所要求的电气特性,其制造品质直接影响电子产品的稳定性和使用寿命,并且影响系统产品整体竞争力,有“电子产品之母”之称。

作为电子终端设备不可或缺的组件,印制电路板产业的发展水平在一定程度体现了或地区电子信息产业发展的速度与技术水准。

更多专业内容可以来【发现报告】官网查看!

PCB 产品分类

PCB 产品分类方式多样,行业中常用的分类方法主要有按导电图形层数进行分类、按产品结构进行分类以及按均单面积进行分类。

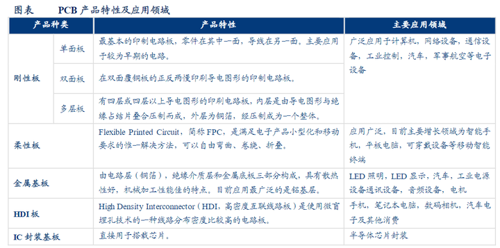
各类印刷电路板示意图PCB产品特性及应用领域

PCB用电子树脂分类

电子树脂性能不同,各有优缺点,下游客户往往根据产品用途的不同,采用多种材料取长补短以达到综合性能的更优。

碳氢树脂:是指聚烯烃均聚物或共聚物,包括丁二烯苯乙烯共聚物、丁二烯均聚物、苯乙烯、均聚物、苯乙烯/二乙烯基苯共聚物、苯乙烯-丁二烯-二乙烯基苯共聚物等。

聚四氟乙烯:聚四氟乙烯PTFE具有优异的介电性能,耐化学腐蚀,耐热,阻燃,高频率范围内介电常数和介电损耗小且变化小,但由于聚四氟乙烯熔融状态下具有高粘度,因而常用模压和烧结等方法成型。

LCP:液晶高分子聚合物LCP是80年代初期发展起来的一种新型高性能特种工程塑料,具有突出的高频介电性、尺寸稳定性、耐热性,是非常理想的5G 高频阿克陶高速阿克陶电路板基材。

聚苯醚:又称为聚亚苯基氧化物或聚苯撑醚,上世纪60年代发展起来的高强度工程塑料,简称PPO或PPE,具有良好的机械特性与优异介电性能,例如介电常数Dk及介电损耗Df,成为高频印刷电路板的基板的树脂材料。缺点是熔融粘度高,难于加工成型;耐溶剂性差,在印刷电路板制作过程的溶剂清洗的环境中易造成导线附着不牢或脱落;熔点与玻璃转化温度Tg相近,难以承受印刷电路板制程中250°C以上焊锡操作。因此,PPE经过热固性改质才能符合印刷电路板的使用要求。

PI:又称聚酰亚胺,是分子链中含有环状酰亚胺基团的高分子聚物统称,简称PI。聚酰亚胺薄膜是世界上性能更好的薄膜类绝缘材料,外观呈黄色透明,相对密度1.39-1.45,具有优良的耐高低温性、电气绝缘性、黏结性、耐辐射性、耐介质性。

按结构分类

PCB产品可以分为单层板、双层板、挠性板、HDI板和封装基板等。从PCB的细分产品结构来看,多层板已占据全球PCB产品结构的主要部分,2016年全球多层板PCB产值为211亿美元,占全球PCB产值39%;2016年全球柔性板产值为109亿美元,占全球PCB产值20%,占比呈逐年递增趋势;2016年全球单层板产值为80亿美元,占全球PCB产值15%;2016年全球HDI产值为77亿美元,占全球PCB产值14%;2016年全球封装基板产值为66亿美元,占全球PCB产值12%。

HDI是高功率密度互联主板(High Density Inverter)的缩写,是生产印制板的一种,使用微盲/埋孔技术的一种线路分布密度比较高的电路板。在PCB 行业内对HDI 板的定义通常为最小的线宽/间距在75/75μm及以下、最小的导通孔孔径在150μm及以下、含有盲孔或盲埋孔、最小焊盘在400μm及以下、焊盘密度大于20/cm2的PCB板,属于高端PCB 类型。

HDI主板主要分为一阶、二阶、三阶、Anylayer HDI,特征尺寸逐渐缩小,制造难度也逐渐增加。目前在电子终端产品上应用比较多的是三阶、四阶或AnylayerHDI主板。AnylayerHDI被称为任意阶或任意层HDI主板,也有称作ELIC(Every Layer Interconnect)HDI。目前在电子终端产品上应用比较多的Anylayer是10层或12层。苹果手机主板从iPhone4S导入使用Anylayer HDI,而华为目前的旗舰全系列主要使用为Anylayer HDI,例如华为P30系列主板分为MainPCB和RF PCB,都采用Anylayer HDI,Mate20和Mate30系列也是采用Anylayer HDI主板。

更多专业内容可以来【发现报告】官网查看!

标签

  • 13826511951
  • 1248315761
  • sz@yjxunpcb.com

Copyright © 深圳市永捷迅科技有限公司 备案号:粤ICP备2021171504号 主要从事于特种PCB板,HDI电路板,高多层电路板, 欢迎来电咨询! 技术支持:松岗华企
热推信息 | 企业分站 | 网站地图 | RSS | XML