您当前的位置 :首页>>淮阳新闻中心>>淮阳行业动态

联系我们Contact Us

深圳市永捷迅科技有限公司

电话:0755- 23726506

          0755- 23014364

邮箱:sz@yjxunpcb.com

网址:www.yjxunpcb.com

深圳工厂地址:深圳市宝安区沙井帝堂路蓝天科技产业园9栋

江西工厂地址:江西省吉安市遂川县云岭工业区D栋

淮阳教大家一种自制PCB双面板方法

2022-10-24
28242次

工程职位专享圈专享「招聘信息」,各式资源福利

不知道大家是不是也有过制作双面板对孔难的感受呢?的确,自己手工制作双面板对孔对不齐很是影响后期做板子的效果。

在这里给大家介绍一种个人独创的手工制作双面板的方法(简单方便,百试百灵):

下面我就给大家一步一步演示:

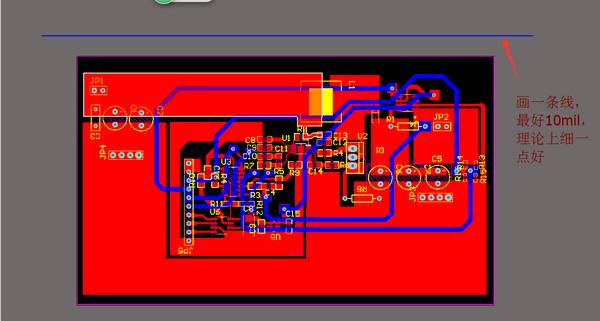
如图所示的双面PCB板,首先要在上方画一条线(更好10mil)

然后全选,复制,粘贴,镜像(全选时候鼠标点住按L),旋转后效果如下:

到这里大家好像已经看出点眉目了,好了,我们继续,接下来是最关键的一步:全选复之后不断放大界面,让这两条线对齐,一定要对齐,我想这其中的道理我不必细说。

之后的效果:两条线完全对齐!

注意打印选项:

用油纸打印出来的效果如下:

然后将油纸按着那条后画的线对折,你会发现两个面的的孔奇迹般的对齐了!,而且是完全对齐,这里的道理我不必细说了吧,按照我说的做一次你会爱上这种方法的!

之后便是转印,更好用熨斗,热转印机容易错位,而且用熨斗直接把两面都熨上就ok了

往期热文:

清华、哈工大、电大、西交的电子技术类视频课程火爆下载中!

免费下载《电子工程师必备—九大系统电路识图宝典》

我有一本电子工程师技术手册(免费),你要不要?

防护电路中的元器件认识大全

电源内部元器件“一目了然”

要学好单片机,这21个晶振难题一定要先搞懂!

DIY长寿节能电烙铁,改装其实就是这么简单!

PCB如何布线,可以说这个人淮阳电路板设计很厉害?

点击“阅读原文”,进入神奇小铺,逛逛心仪小物件~

标签

  • 13826511951
  • 1248315761
  • sz@yjxunpcb.com

Copyright © 深圳市永捷迅科技有限公司 备案号:粤ICP备2021171504号 主要从事于特种PCB板,HDI电路板,高多层电路板, 欢迎来电咨询! 技术支持:松岗华企
热推信息 | 企业分站 | 网站地图 | RSS | XML